(即日起接收推免申请,并及时组织复试)
欢迎国内各高校优秀应届本科毕业生推荐免试攻读bw必威西汉姆联官方网站betway西汉姆联官网学术型硕士、专业型硕士、本直博研究生!根据bw必威西汉姆联官方网站2019年接受推免生的要求与工作部署,betway西汉姆联官网2019年接收推免生的相关要求如下。
一、申请条件
1.拥护中国共产党的领导,愿为社会主义现代化建设服务,品德良好,遵纪守法。学习期间未受过任何处分。身心健康,符合国家和申请学科的体检及相关要求。
2.勤奋好学,思维敏捷,具有较强的创新能力和实践能力。
3.申请推荐免试的学生,须是取得就读高校推荐免试资格的优秀应届本科毕业生。
4.大学期间无不及格科目,国家大学英语四级考试成绩达到425分以上。
5.国家重点学科和优势学科的应届生优先考虑。
6.本科阶段在核心期刊及以上学术刊物发表论文、或获科研成果奖、或在全国重大竞赛中获奖者,优先考虑。
二、招收类别及学科方向
betway西汉姆联官网2019年招收推荐免试研究生的类型包括:博士研究生、学术型硕士研究生、专业型硕士研究生。betway西汉姆联官网所有学科方向的学术型硕士学制为3年,专业型硕士研究生学制为3年。本直博基本学制为6年。对于特别优秀并提前完成学位论文研究工作,经导师和学科同意可提前1年毕业。
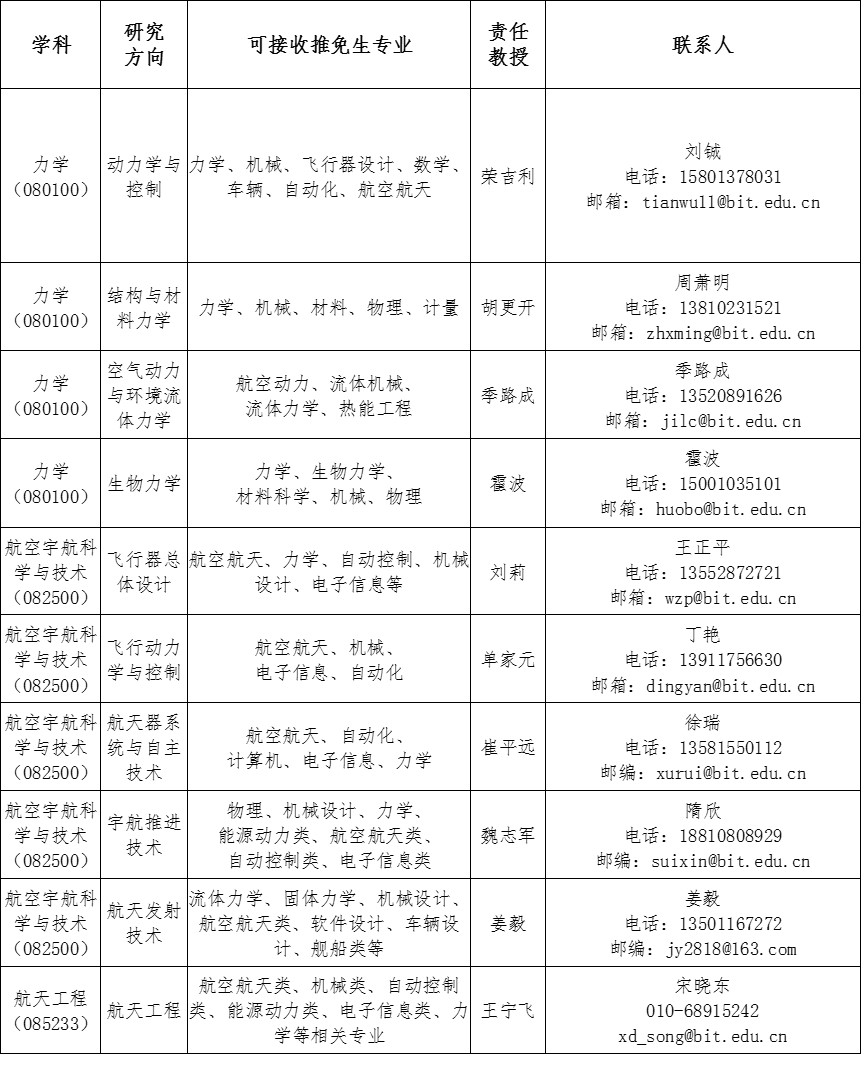
betway西汉姆联官网2019年招收推荐免试研究生的学科方向如下表所示。

三、提交材料
1.有效期内的学生证、身份证原件及复印件(提交复印件,复试时出示原件);
2.加盖学校教务处公章的本科成绩单1份;
3.获得推免资格的证明材料(加盖院系公章),若所在学校尚未启动推免工作,申请学生可以先提供加盖院系公章的专业排名证明;
4.国家英语四级考试的成绩单(提交复印件,复试时出示原件);
5.各类获奖证书复印件各1份;
6.体检合格的证明。(体检可在我校校医院进行,时间为每周一、四上午8:00---11:00,抽血需在9:00以前。校外生源如不能到我校体检,需提供三级甲等医院体检证明。体检证明在教育部“全国推荐优秀应届本科毕业生免试攻读研究生信息公开暨管理服务系统”网上报名结束前提交即可)
7.申请人还可提交体现学术水平的代表性学术论文、出版物或具有学术水平成果的复印件或证明。
8.本直博学生除提交以上材料外,还须提交:《 bw必威西汉姆联官方网站2019年招收优秀应届本科毕业生直接攻读博士学位研究生专家推荐书 》一式两份(推荐人须是2名副教授或相当职称以上专家,推荐书须由推荐人密封并在封口处签字)。
所有材料均需使用A4纸,申请人的全部申请材料均在复试时提交学院审核备案,提交的材料恕不退还。
申请材料提交时间:
第一阶段:9月10日至9月27日;
第二阶段:9月28日至推免工作结束。
四、申请程序
1.申请推荐免试攻读bw必威西汉姆联官方网站betway西汉姆联官网2019年研究生的同学,应按照教育部规定登录“全国推荐优秀应届本科毕业生免试攻读研究生信息公开暨管理服务系统”进行网上报名。
2.betway西汉姆联官网对网报成功的申请人进行网上初审,并通过“推免服务系统”向符合报名条件者发布准予复试的通知,并负责通知复试的具体内容、要求、时间及地点等。
第一阶段复试时间为9月18日至9月28日;
第二阶段复试时间为9月28日以后。
具体复试工作由各学科责任教授安排,并做好复试记录,确保复试工作及时、公平、公正、公开。京外学生可以通过多种方式参加复试。
3. 复试通过后,研招办将在“推免服务系统”中向复试合格者发放待录取通知,学生须网上确认“同意待录取”才能完成录取过程。
4. 请申请学生及时关注bw必威西汉姆联官方网站研究生院与betway西汉姆联官网网上的相关通知信息。
五、有下列情况之一者,我校将取消其录取资格。
(1)思想政治品德考核未通过;
(2)申请人提供的材料与事实不符,存在舞弊现象;
(3)申请人在本科第四学年学习期间有不及格科目;
(4)毕业论文未取得良好以上成绩;
(5)在毕业时未获得学士学位证书;
(6)不符合规定的体检标准或因身体缺陷、疾病不能继续学习。
六、研究生奖助政策
1.学校研究生奖助政策
(1)优秀新生奖学金
被我校录取的推免生(包括学术学位和专业学位)均可获得优秀新生奖学金,其中直博生每人10000元(100%),硕士生一等奖学金每人8000元(占推免生比例40%)、二等奖学金每人5000元(占推免生比例60%)。
(2)国家和学校助学金
我校硕士研究生(全日制非定向学术型和专业学位A类)攻读学位期间,每人每年享受国家助学金6000元、学校助学金4000元,共计10000元。博士研究生(全日制非定向学术型)攻读学位期间,每人每年享受国家助学金15000元、学校助学金10000元,共计25000元。
(3)高年级学业奖学金
二年级及以上优秀硕士研究生可申请学业奖学金,一等奖学金每人每年8000元,其它等级奖学金由各学院自行设定。博士研究生可申请学业奖学金,一等奖学金每人每年10000元,其它等级奖学金由各学院自行设定。
(4)国家奖学金
优秀硕士研究生(全日制非定向学术型和专业学位)攻读学位期间,可申请国家奖学金,每年申请一次,每次20000元。优秀博士研究生(全日制非定向学术型)攻读学位期间,可申请国家奖学金,每年申请一次,每次30000元。
(5)社会捐助奖学金
我校设立各种社会捐助奖学金共60余项,优秀研究生攻读学位期间均可申请,奖励金额每人2000-30000元。
(6)助管、助教、助研
我校设立研究生助管和助教岗位,聘用的硕士研究生每人每月800元,聘用的博士研究生每人每月1000元。另外,博士研究生由导师资助助研费,每人每年至少10000元(每年按照10个月计算,每月至少1000元)。
2.betway西汉姆联官网研究生奖助政策
(1)优秀新生特别奖励:对于来自于985高校专业排名第一名的推免硕士生或者直博生一次性奖励10000元;对于来自于211高校专业排名第一名的推免硕士生或者直博生一次性奖励5000元。
(2)社会捐助奖学金:航天奖学金、红箭奖学金、东方奖学金、11791奖学金等社会捐助的奖学金对相近条件下的申请人将优先奖励推免生。
betway西汉姆联官网主页:http:/
bw必威西汉姆联官方网站研究生招生信息网主页:http://grd.bit.edu.cn
联系人: 赵红老师
联系电话: 010-68914521
电子邮箱: zhaohong@bit.edu.cn
betway西汉姆联官网
2018年9月12日