根据研究生院《关于评定2022年研究生学业奖学金的通知》(研函[2022] 087号文件)的要求,betway西汉姆联官网特制定2022年研究生学业奖学金评定办法,具体如下。
一、 奖学金评定范围
我校纳入全国研究生招生计划、基本学制内在籍全日制(非在职)研究生、高层次人才强军计划、少数民族高层次骨干人才研究生均有资格参评研究生学业奖学金,超出基本学制年限的研究生不具备参评资格。
二、 奖学金申请条件
热爱社会主义祖国,拥护中国共产党的领导;遵守宪法和法律,遵守高等学校规章制度;诚实守信,品学兼优; 积极参与科学研究和社会实践,创新成果符合学校和学院评定要求。
上一学年有下列情况之一者,不能参评本年度研究生学业奖学金:
1)违反国家法律、校纪校规受到纪律处分者以及有扰乱社会秩序、校园秩序或扰乱公共安全者;
2)伪造材料、重复使用成果,有抄袭剽窃、弄虚作假等学术不端行为经查证属实者;
3)学位课程(指:公共基础课、核心课、专业选修课)考试不及格者;
4)参评学年学籍状态处于休学、保留学籍者;
5)学校认定的其他情况。
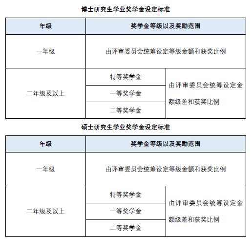
三、 奖学金名额分配和奖励标准
研究生学业奖学金名额分配基数取自2022年9月7日的研究生管理系统数据。2022年betway西汉姆联官网研究生学业奖学金等级设定与金额标准如下表所示:

说明:全日制非定向科研经费博士研究生,学业奖学金金额度按照每年每人7000元分配,由学校指定账户支出。可参加所在系别同年级博士研究生的学业奖学金等级评定,超出7000元部分由导师利用自有经费补足。
四、 申请与评审方式及时间节点
1. 符合2022年研究生学业奖学金申报条件的研究生,可在10月4日9:00-10月14日12:00期间使用统一身份认证登录北理云(online.bit.edu.cn),点击“研究生奖学金申报系统”(使用方法详见附件3),按系统要求填写相关信息并在10月14日12:00之前在系统中确认提交(仅保存无效);
所有申请评奖的研究生都需生成并打印《研究生学业奖学金申请审批表》,由导师签署推荐意见后提交至各系评审委员会,逾期视同自动放弃。未在系统中提交研究生学业奖学金申请的研究生,学院将不受理其申请。
2.学业奖学金由各系系主任组织评审,评定结果上报学院,学院评审委员会复审,并将最终结果在学院内部公示不少于5个工作日。
3. betway西汉姆联官网成立研究生学业奖学金评审委员会,学院主要领导担任主任委员,成员包括学院教授委员会或学科责任教授小组代表、研究生教学副院长、主管学生工作副书记、研究生导师代表、研究生代表。
4. 具体申请流程与时间节点安排如下。
1)10月14日17:00前:所有申请评奖的研究生都需向各系干事老师提交:1)系统导出导师签字的《研究生学业奖学金申请审批表》;2)成绩单(新生除外,原件复印件皆可);3)学术成果支撑材料。各系提交材料地点及联系方式见下表。由于疫情原因无法到校的同学提交电子版,邮件命名“系别-申报学业奖学金-学号-姓名”。

2)10月15日至10月22日:各系系主任组织学业奖学金评审,并将结果按附件4格式汇总提交学院。
3)10月22日至10月23日:学院评审委员会复审。
4)10月24日至10月28日:学院公示学业奖学金评定结果。
5)10月31日前:学院将学业奖学金评定结果上报研究生院。