2019年12月31日上午,由校团委、教务部、学生创新创业实践中心、betway西汉姆联官网主办的bw必威西汉姆联官方网站第九届飞行器创新大赛决赛答辩在宇航大楼415会议室举行。学生创新创业中心主任车辉泉、betway西汉姆联官网副院长武志文、飞行器设计与工程系教授唐胜景、科创指导教师王正平、预聘助理教授孟军辉担任此次答辩的评委。本次比赛共计收到15件作品,经过参赛选手2个月的准备以及大赛组委会的筛选,最终共有8项作品进入决赛答辩环节。

决赛答辩采用选手展示、评委提问的形式。各小组对作品设计思路、创新点、可行性、应用前景等方面做了详细阐述,对实验仿真结果和实物进行展示。评委对项目进行针对性的提问和指导,最终评选出一等奖一项、二等奖两项、三等奖三项。
bw必威西汉姆联官方网站飞行器创新大赛已举办九届,本次大赛旨在增强学生综合设计能力、实践创新能力以及团队合作意识。betway西汉姆联官网将坚持以习近平新时代中国特色社会主义思想为指导,落实立德树人根本任务,全面统筹学院教学、科研、保障等育人资源和育人力量,以培养“胸怀壮志、明德精工、创新包容、时代担当”的领军领导人才为目标,以全面提高学生创新实践能力为关键,不断巩固深化学院学生科技创新实践育人成效。
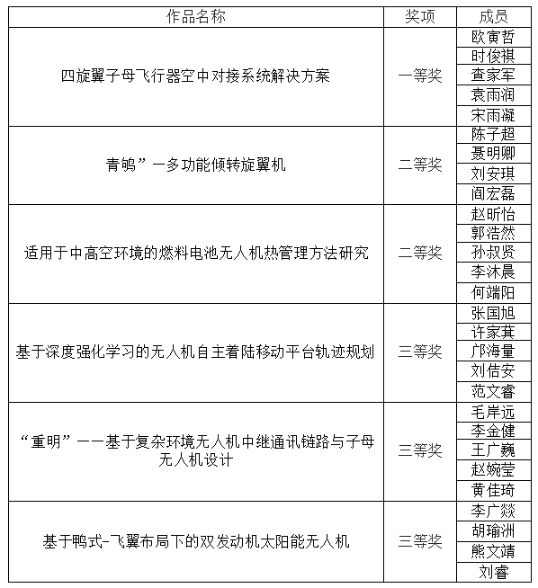
附获奖项目及名单:
